simu-link.com

Aspen Plus Projects Page 3

Aspen Plus Projects Page 3

Effect of Steam on Calcination Reactions in RGibbs Simulations Using Aspen Plus
Modeling and Simulation of Cascade Mixed Refrigerant (CMR) Precooling System for Hydrogen Liquefaction Using Aspen Plus
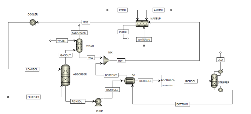
Process Simulation and Optimization of CO₂ and H₂S Removal from Natural Gas Using Potassium Carbonate (K₂CO₃) in Aspen Plus
Industrial-Scale Simulation and Optimization of CO₂ Capture from Natural Gas Flue Gas Using CESAR1 Solvent in Aspen Plus
Low-Pressure CO₂ Capture from Syngas in IGCC Systems Using DEPG: Process Simulation, Hydraulic Evaluation, and Economic Assessment in Aspen Plus
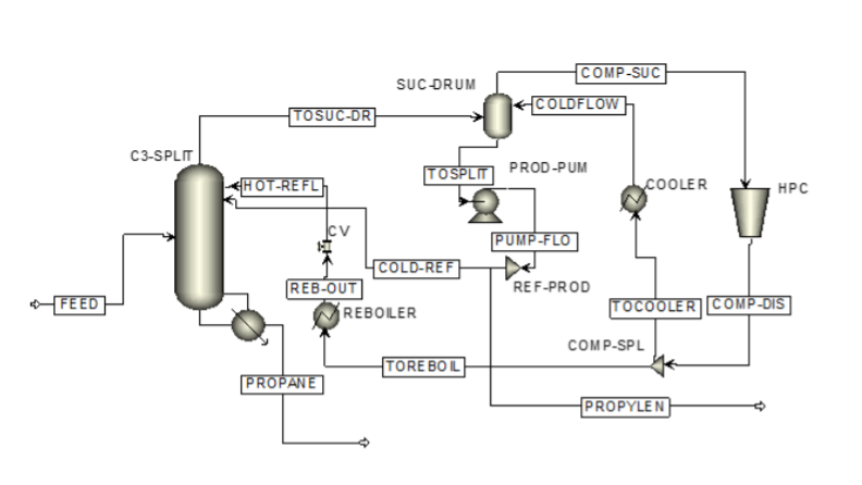
Modeling and Performance Evaluation of Vapor Compression Heat Pump Assisted Distillation (HPAD) Column with Multi Downcomer (MD) Trays in Aspen Plus
Generation of Pressure–Entropy (P–S) Envelope for a Pure Component Using PTENVELOPE Analysis in Aspen Pl
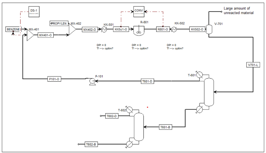
Integrated Cumene Production Process with Reaction Kinetics, Separation, Recycle, and Plantwide Economic Optimization
Data Regression of UNIFAC-PSRK Group Interaction Parameters from VLE Data Using Aspen Plus DRS
Design and Simulation of a Vertical Thermosiphon Reboiler Using Aspen Shell & Tube Exchanger (Aspen EDR)
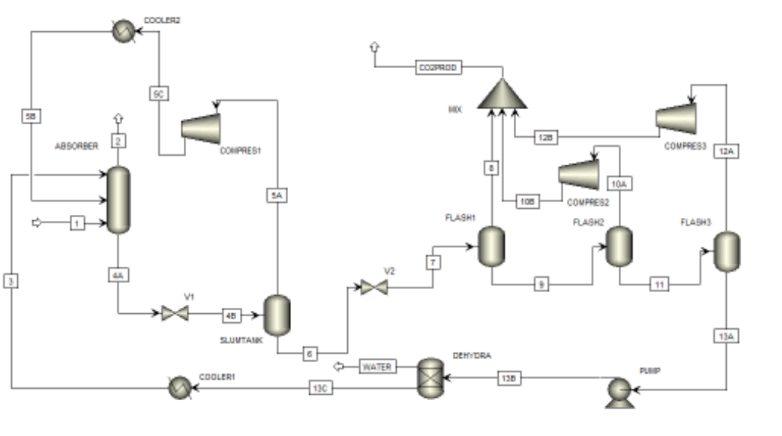
Modeling and Simulation of Pre-Processing System for Direct Lithium Extraction (DLE) Using Aspen Plus and Aspen Adsorption
Simulation of Biomass Drying Operations Using Aspen Plus
Impact of Physical Property Model Uncertainty on Amine Regenerator Simulation Using Aspen Plus
Generation of TXXY and PXXY Diagrams for Immiscible Systems Using Aspen Plus Binary Analysis
Rigorous Modeling and Simulation of Wet Flue Gas Desulfurization (FGD) Using Aspen Plus
Fire Overpressure Analysis and Relief Load Simulation in Industrial Pressure Vessels
Scroll to Top