simu-link.com

Aspen Plus Projects Page 4

Aspen Plus Projects Page 4

Evaluation of Low Heating Value for Non-Conventional Biomass Components
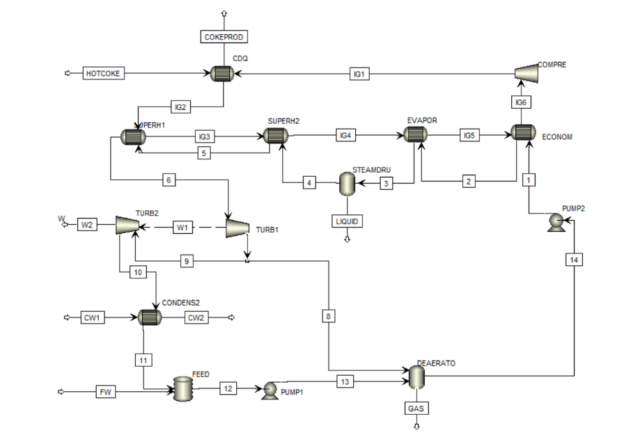
Energy Efficiency Optimization in an Iron and Steel Coke Plant Using Aspen Plus
Modeling Electricity Generation from Coal Using Steam Power Cycle in Aspen Plus
Simulation of Heterogeneous Azeotropic Distillation of Water–n-Butanol System Using Aspen Plus
Evaluation of Thermodynamic and Transport Properties of Aqueous Nitric Acid Using Aspen Properties and Excel Add-In
Prediction of Low Flammability Limits for Aqueous Solutions Using Aspen Plus Simulation
Development of a Custom Equation-Based Control Model in Aspen Plus
Design and Simulation of a Thermosiphon Reboiler Using Aspen Shell & Tube Exchanger
Estimation of Model Parameters Using Measured Particle Size Distributions in Aspen Plus
Estimation of the Eutectic Point of Binary Mixtures Using Aspen Plus
Simulation of Molecular Weight Distribution Separation for Multiple Polymers in a Reactor Using Aspen Plus
Simulation of Biomass Drying Operations Using Aspen Plus
Impact of Physical Property Model Uncertainty on Amine Regenerator Simulation Using Aspen Plus
Generation of TXXY and PXXY Diagrams for Immiscible Systems Using Aspen Plus Binary Analysis
Rigorous Modeling and Simulation of Wet Flue Gas Desulfurization (FGD) Using Aspen Plus
Fire Overpressure Analysis and Relief Load Simulation in Industrial Pressure Vessels
Scroll to Top